作为新型碳基材料,石墨烯量子点(GQDs)因其“0维”结构及优良性能被广泛用于能量储备、催化、检测、成像等领域。近年来,环境污染控制领域也常将GQDs或其复合纳米材料用作催化剂、吸附剂、传感器,在污染监测与催化降解方面表现卓越。GQDs的广泛使用使其不可避免地以不同量级浓度残留于环境中。抗生素抗性基因(ARGs)的广泛传播会导致细菌耐药性大量产生,严重危害生态安全和人群健康。ARGs广泛存在于环境中,并易与GQDs共存。然而共存GQDs能否影响ARGs传播过程进而影响其耐药性风险?以往人们对此尚缺乏认识。
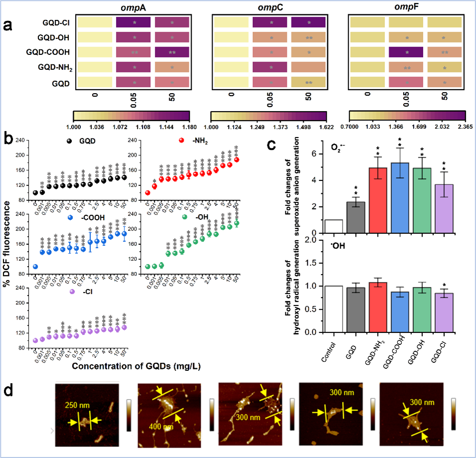
高彦征教授课题组以ARGs传播主要方式之一—基因水平转移为着眼点,揭示了GQDs对胞外ARGs水平转移进入细菌的影响(图1)。发现低浓度GQDs分散在水中,可通过引发宿主细菌膜蛋白相关基因表达上调(图2a)、胞内活性氧自由基过量产生(图2b-c)、细胞膜通透性提升等机制促进ARGs水平转移,增大耐药性传播风险。随GQDs浓度进一步升高,其对ARGs水平转移的促进作用趋弱。高浓度时GQDs发生团聚,团聚体黏附于宿主细菌表面并连结多个细菌,使宿主与外界接触面积减少,同时GQDs与抗生素抗性质粒交缠形成大的结合体(图2d),导致ARGs进入菌内效率降低,进而表现出对ARGs水平转移的抑制效应。GQDs对ARGs水平转移的影响程度还与其表面官能团类型相关。这些结果进一步完善了人们对GQDs环境效应和抗生素耐药性传播风险的理解。

图1 石墨烯量子点对ARGs水平转移的剂量依赖性影响

图2(a)GQDs对宿主膜蛋白相关基因表达的影响;(b)和(c)GQDs对宿主胞内活性氧自由基产生的影响;(d)GQDs与抗性质粒交缠形成大的结合体
该研究成果以“Graphene quantum dots nonmonotonically influence the horizontal transfer of extracellular antibiotic resistance genes via bacterial transformation”为题发表于期刊Small上,助理研究员胡小婕为第一作者,高彦征教授为通讯作者。
近年来,围绕环境中抗生素耐药性传播问题,高彦征教授团队开展了系列研究,取得了一些进展:发现微塑料颗粒不仅会富集环境中持久性有机物、提高其生物可给性(Environ. Int., 2022),而且纳米塑料颗粒还可通过抑制抗性质粒复制、与脂质双分子层互作(图3)等机制影响ARGs水平转移(Environ. Sci. Technol., 2022);发现蒙脱石颗粒通过胁迫损伤引起宿主细胞膜纳米孔洞等促进ARGs水平转移(Environ. Sci. Technol. Lett., 2020);借助量子化学计算等手段,阐明了金属氧化物纳米颗粒与抗性质粒结合机制及其对ARGs水平转移的抑制效应(Environ. Sci.: Nano, 2019)。结合以往研究,归纳与总结了共存污染物对抗生素耐药性传播的影响效应与原理(科学通报, 2022)。相关研究提升了人们对细菌耐药性风险的认识与理解,为其有效控制提供了参考依据。

图3 塑料颗粒与磷脂双分子层互作及效应
论文链接:
1) Hu XJ, Xu YX, Liu S, et al. Small, 2023: //onlinelibrary.wiley.com/doi/10.1002/smll.202301177 (IF2021=15.153)
2) Hu XJ, Waigi MG, Yang B, et al. Environmental Science & Technology, 2022: //pubs.acs.org/doi/10.1021/acs.est.2c00745?ref=pdf (IF2021=11.357; 封面文章)
3) Hu XJ, Waigi MG, Yu Q, et al. Environment International. 2022: //www.sciencedirect.com/science/article/pii/S0160412022003865 (IF2021=13.352)
4) Hu XJ, Sheng X, Zhang W, et al. Environmental Science & Technology Letters, 2020: //pubs.acs.org/doi/abs/10.1021/acs.estlett.0c00311(IF2021=11.558; 封面文章)
5) Hu XJ, Yang B, Zhang W, et al. Environmental Science: Nano, 2019: //pubs.rsc.org/en/content/articlehtml/2019/en/c8en01447g (IF2021=9.473; 封面文章)
6) 胡小婕,秦超,高彦征. 科学通报, 2022: //www.sciengine.com/CSB/doi/10.1360/TB-2022-0594 (封面文章)